不能读取语音阅读器
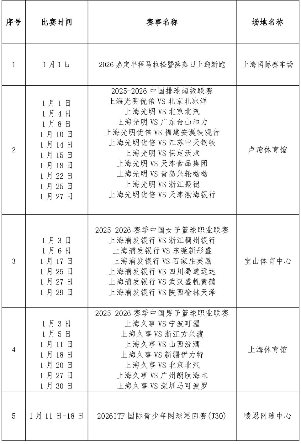
2026年1月上海市国际国内体育赛事计划
2026-01-07 来源: 上海体育

2026年1月上海体育赛事计划_页面_1.jpg